根据教育部有关规定,结合我省实际,现就做好2025年我省普通高等学校招生艺术类专业考试工作通知如下:
一、报名
(一)报名条件
凡符合我省2025年普通高校招生报名条件的考生均可以选择报名参加我省普通高校招生艺术类专业考试。
(二)报名时间
2025年我省普通高校招生艺术类专业考试报名与高考报名同时进行。考生在报名前须认真阅读本通知及考试说明,审慎选择专业类别和专业方向,报名结束后所有信息不予修改。
(三)专业考试类别和方向
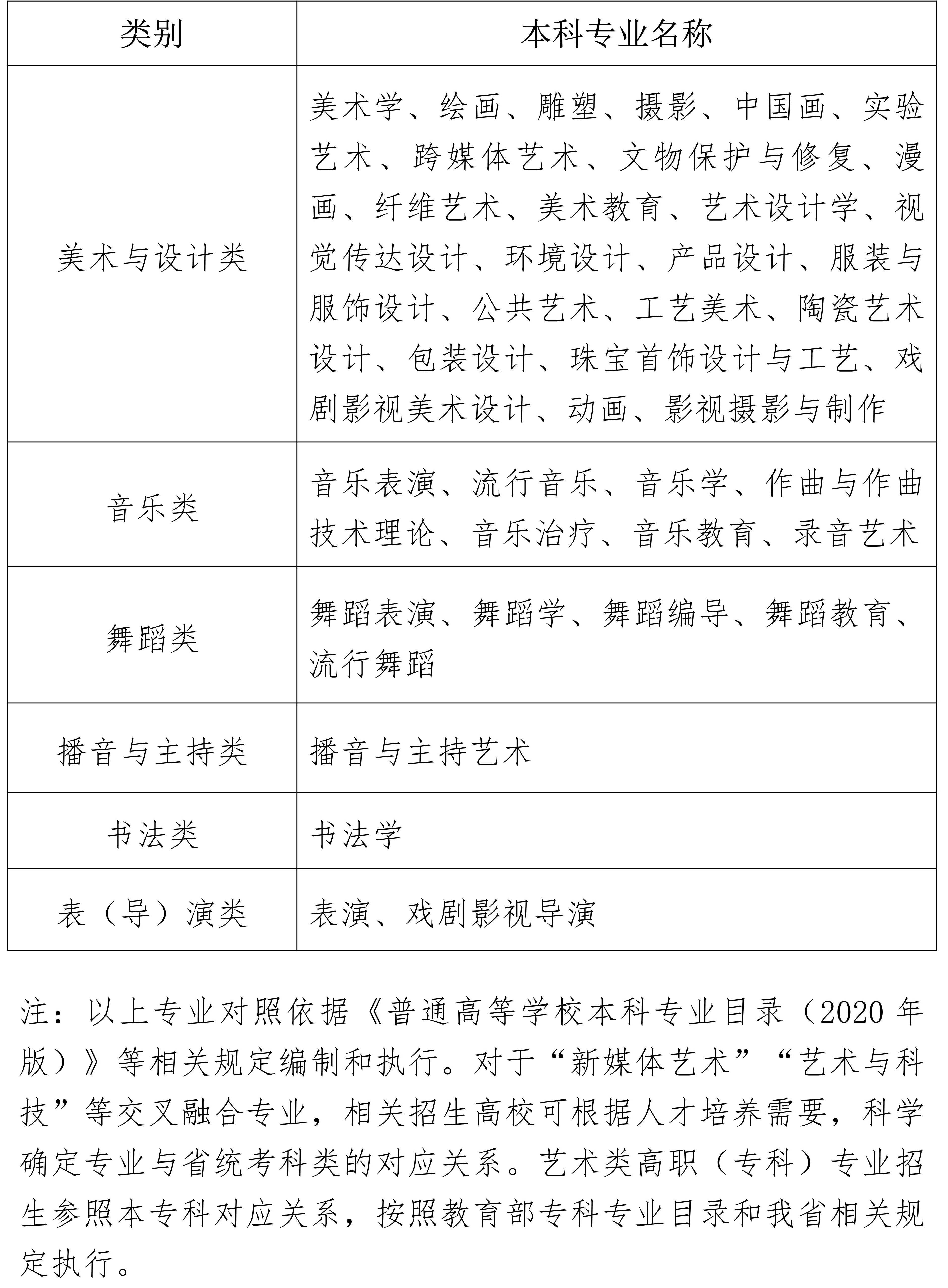
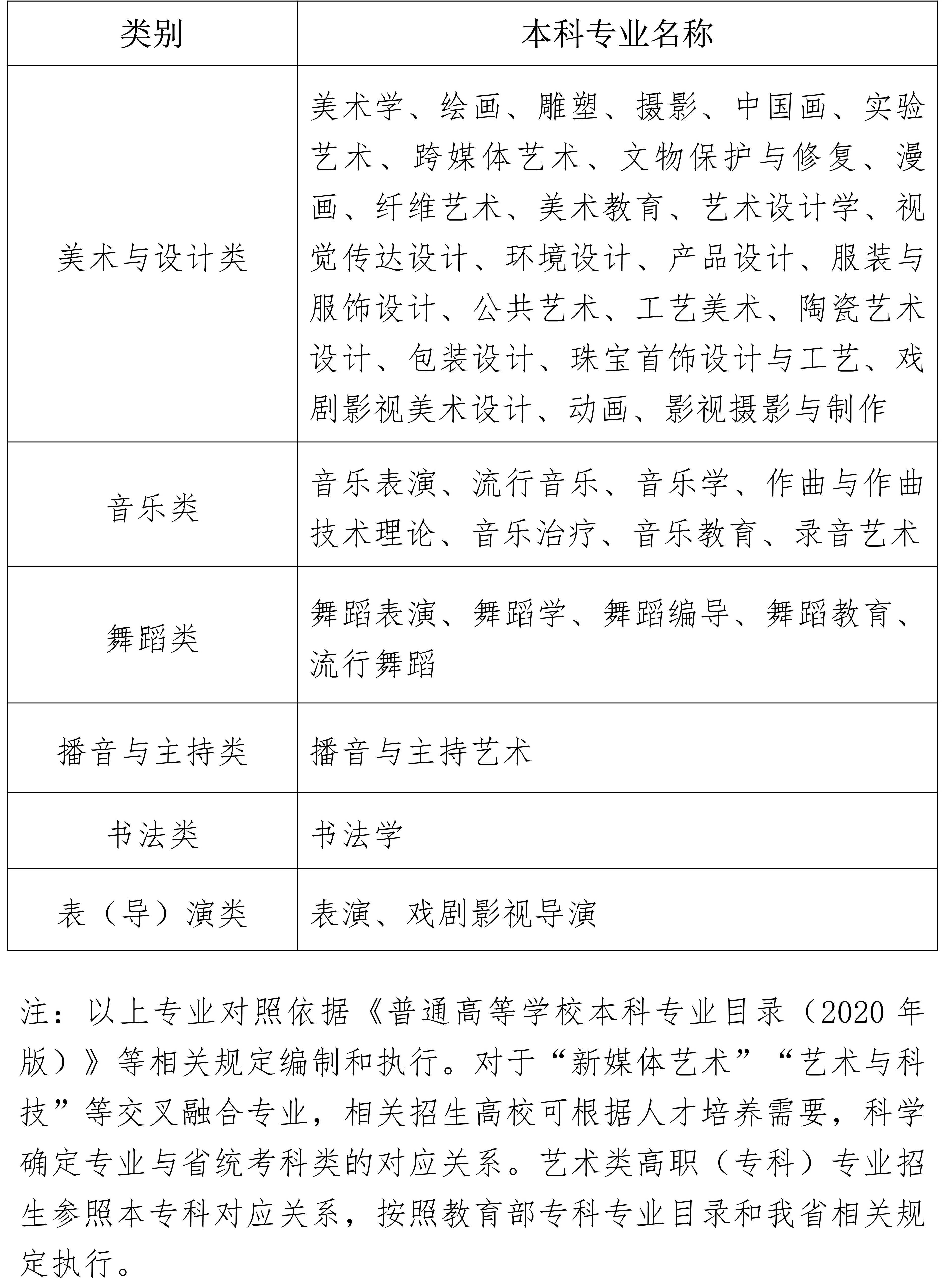
2025年我省普通高校招生艺术类专业考试分为由我省统一组织的专业考试(以下简称“省级统考”)和招生院校单独组织的专业考试(以下简称“校考”)两种形式。其中,我省艺术类专业省级统考开设有音乐类、舞蹈类、播音与主持类、表(导)演类、美术与设计类和书法类等六个专业类别,各类别所对应的本科招生专业详见《各考试类别与艺术类本科招生专业对应表》(附件1)。考生可以根据本人意愿,在这六个专业考试类别中选择其中一个类别报名和参加考试,各专业考试类别不得兼报。
音乐类设置音乐表演、音乐教育(兼音乐表演)两个专业方向,舞蹈类设置中国舞、芭蕾舞、国际标准舞、现代舞、流行舞等五个舞种方向,表(导)演类设置戏剧影视表演、戏剧影视导演、服装表演、戏剧影视表演兼导演等四个专业方向,各专业方向不得兼报。其它专业类不设置专业方向。
考生参加省级统考和校考以后,经审查不具备我省普通高考报考资格的,其参加省级统考和校考的艺术专业考试成绩将被取消。
(四)报名办法
1.填报专业考试类别。在高考报名期间,考生登录省考试局网站,进入高考报名系统的网上报名界面后,在报考“科类”选项中选择“艺术类”,并在该界面自动弹出的选项中选择一项。所选报的专业考试类别在网上报名时间截止后不得更改。
拟报名参加校考的考生,应根据本人拟报考校考的专业,选择相应统考考试专业类别。
拟报名仅参加戏曲类省际联考的考生,应在该界面选择“戏曲类省际联考”选项。
2.选择专业方向。音乐类、表(导)演类和舞蹈类考生需要选择专业方向。其中,音乐类考生须在音乐表演、音乐教育兼音乐表演方向中选择一项;表(导)演类考生须在戏剧影视表演、戏剧影视导演、服装表演、戏剧影视表演兼导演方向中选择一项;舞蹈类考生须在中国舞、芭蕾舞、国际标准舞、现代舞、流行舞方向中选择一项。
音乐类音乐表演方向考生须在声乐、器乐方向中选择一种作为二级专业方向。音乐类音乐教育(兼音乐表演)方向考生须在声乐、器乐中选择一种作为主项,一种作为副项,即:主项选择声乐的考生,副项为器乐;主项选择器乐的考生,副项为声乐。声乐考生须填写3首备考曲目,考试时现场在备考曲目中随机抽取其中2首进行演唱。器乐考生须在报名系统内的“器种”下拉菜单内选择自己使用的乐器,并填写3首备考曲目,考试时现场在备考曲目中随机抽取其中2首进行演奏(中西打击乐考生的曲目1为必考,且使用音高类打击乐器演奏;曲目2、曲目3使用与曲目1不同的打击乐器演奏)。
3.网上缴费。报名参加艺术类专业省级统考的考生须缴纳艺术专业考试费(每人160元);仅报名参加戏曲类省际联考的考生不需缴纳省级统考考试费。报名费在高考报名系统内与高考报名费同时缴纳,逾期未缴费的,不予安排考试。
在规定时间内没有在网上选报艺术类省级统考专业或未在网上缴纳艺术专业考试费用的,视为自行放弃省级统考资格。
二、考试
报考艺术类专业考试的考生须先参加艺术类的专业考试,再参加6月7日至10日普通高等学校招生全国统一考试(文化考试)。其中,艺术类专业的省级统考安排如下:
(一)考试科目
按照教育部统一部署和《海南省普通高等学校招生艺术类专业统一考试说明》,各类各专业方向考试科目如下:
1.音乐类
音乐表演类-器乐方向,考试包括乐理、听写、视唱、器乐四个科目,其中乐理15分、听写30分、视唱15分、器乐240分。
音乐表演类-声乐方向,考试包括乐理、听写、视唱、声乐四个科目,其中乐理15分、听写30分、视唱15分、声乐240分。
音乐教育类方向,考试包括乐理、听写、视唱、主项、副项五个科目,其中乐理15分、听写30分、视唱15分、主项165分、副项75分。
选择音乐教育(兼音乐表演)方向的考生,其考试成绩分别按音乐教育类和音乐表演类(以音乐教育类主项作为音乐表演类具体方向)计分方式呈现。
2.舞蹈类
考试包括舞蹈基本功、舞蹈表演、舞蹈即兴三个科目。三科总分为300分,其中舞蹈基本功120分、舞蹈表演150分、舞蹈即兴30分。
3.播音与主持类
考试包括作品朗读、新闻播报、话题评述三个科目。三科总分为300分,其中作品朗读100分、新闻播报100分、话题评述100分。
4.表(导)演类
戏剧影视表演方向,考试包括文学作品朗诵、自选曲目演唱、形体技能展现、命题即兴表演四个科目。四科总分为300分,其中文学作品朗诵100分、自选曲目演唱50分、形体技能展现50分、命题即兴表演100分。
服装表演方向,考试包括形体形象观测、台步展示、才艺展示三个科目。三科总分为300分,其中形体形象观测150分、台步展示120分、才艺展示30分。
戏剧影视导演方向,考试包括文学作品朗诵、命题即兴表演、叙事性作品写作三个科目。三科总分为300分,其中文学作品朗诵50分、命题即兴表演50分、叙事性作品写作200分。
戏剧影视表演兼导演方向,考试科目为文学作品朗诵、自选曲目演唱、形体技能展现、命题即兴表演、叙事性作品写作。考试成绩分别按戏剧影视表演、戏剧影视导演计分方式呈现。
5.美术与设计类
考试包括素描、色彩、速写(综合能力)三个科目。三科总分为300分,其中素描100分、色彩100分、速写(综合能力)100分。
6.书法类
考试包括书法临摹、书法创作两个科目。两科总分为300分,其中书法临摹150分、书法创作150分。
(二)考试时间和地点
1.音乐、舞蹈、播音与主持、表(导)演类专业
考试时间:2024年11月30日至12月15日。
2.美术与设计专业
考试时间:2024年11月30日至12月1日。
3.书法类专业
考试时间:2024年12月1日。
以上专业类考试地点均在海口市,具体安排以省考试局官网公告及考生准考证上公布的时间和地点为准。
参加艺术省级统考的考生,请于2024年11月27日后,自行登录高考报名系统打印艺术专业考试准考证。
(三)考试内容及形式
各类别考试形式、科目、内容及要求详见《艺术统考说明》。面试类科目中,音乐类的声乐、器乐、视唱科目,播音与主持类的作品朗读、新闻播报、话题评述科目采用考评分离做法。各考试类别均不进行复试。
(四)考试用品
1.参加声乐科目的考生自备三首备考曲目的曲谱(纸质版),现场提交给伴奏员。考试开始时,伴奏员将按照考生提交的曲谱给出考试曲目首音。
2.参加器乐科目考试的考生,面试考场备有钢琴,其他乐器由考生自备;器乐演奏实行无伴奏演奏,要求背谱演奏。
3.参加舞蹈类专业考试的考生,须自备舞蹈表演科目的伴奏音乐;参加表(导)演类专业戏剧影视表演方向考试的考生,须自备形体技能展现科目的伴奏音乐;参加表(导)演类专业服装表演方向的考生,须自备才艺展示科目的伴奏音乐。伴奏音乐须使用标准CD光盘或U盘载体,刻录为音频(音乐)CD格式,不得刻录为数据文件。其它考试科目不得使用伴奏音乐。
4.演出服、舞蹈服、练功服和泳装等服装,以及表演使用的道具由考生自备。
5.参加听写、乐理和叙事性作品写作等笔试科目考试的考生自带黑色字迹签字笔、2B铅笔、橡皮等考试文具。
6.参加美术与设计类专业考试的考生自带画板、画笔、颜料等用品。参加书法类专业考试的考生自带毛笔、墨汁、画毡、黑色签字笔等用品。美术与设计类专业考试画纸由考点统一提供,尺寸为8开(270*390mm);书法类考试宣纸由考点统一提供,尺寸为四尺三开。
(五)笔试要求
1.考生凭本人身份证原件和准考证按时到达指定地点参加考试。考生须自觉按照考点现场工作人员要求入场和参加考试,遵守考场安全、诚信应考和考场管理相关规定。
2.考生不得携带手机、相机、智能穿戴设备等考试规定以外的物品进入考点,否则将被视为考试作弊;考生不得穿戴有明显标志的服装参加考试。
3.考生进入考点和考场时,应主动接受并配合监考人员使用智能安检门和手柄式金属探测器进行的安全检查。进入考场后,对号入座。
4.笔试科目考试开考信号发出之前不准答卷;开考15分钟后迟到的考生不准进入考点(听写考试开考后迟到的考生不准进入考点),考试终了前30分钟才准交卷离场。
5.考生对试题内容有疑问时不得向监考人员询问,但遇试题分发错误或字迹模糊等问题可举手询问;不准在试卷上做任何标记;不准在试卷上涂画与试题要求无关的内容。
6.考试结束信号发出之后,考生应立即停笔并停止作答,待监考员收齐并清点试卷无误后,才能依次离开考场;考生不得将试卷和答卷带出考场。
(六)面试要求
1.考生按本人准考证上规定的时间(考试时间在编排准考证时随机生成)到指定地点候考并参加考试,在本人准考证上规定考试时间段的起始时间15分钟后仍未到考点报到处报到的,视为自动放弃面试。考生须自觉按照考点现场工作人员要求入场和参加考试,遵守考场安全、诚信应考和考场管理相关规定。考生待考期间要保持安静,不得大声喧哗;考生要按工作人员的安排,依序参加考试,考试完毕应安静的离开考场。
2.考生考前须认真阅读我省艺术类专业考试说明,并严格按照考试说明规定的服装等要求参加考试。因着装或化妆等不符合要求而不能参加考试的,责任由考生自负。
3.考生在面试现场随机抽取考试编号,并将编号牌佩戴在身体醒目位置。
4.禁止考生在考场内透露姓名、准考证号、就读学校(或工作单位)等信息,禁止做任何打招呼或有暗示性的言语行为。
5.现场评委根据考生表现进行评分。考试过程中,如评委组认为考生的表演或表现内容已较充分,已有充分的打分依据,主评委可提前叫停,结束考试。
三、成绩公布
我省省级统考成绩将通过我局网站向考生公布。考生可在2025年1月15日后登录我局网站,查询自己的考试成绩、名次及合格情况,并下载打印成绩单。
对取得校考合格资格的考生,我局将在高考成绩公布后给有关学校发送其普通高等学校全国统一考试的各科成绩,供学校审查录取。
四、考试管理
艺术类专业考试是普通高等学校招生工作的重要组成部分。为了确保省级统考的规范有序、公平公正,我省将根据艺术类专业考试的特点,继续加强考试工作的管理和监督,考试期间设立举报箱和举报电话,接受社会各界监督。对考生在考试中出现的违规行为,依据《中华人民共和国刑法》《中华人民共和国教育法》《国家教育考试违规处理办法》(教育部令第33号)等有关规定处理,并将违规作弊事实记入考生高考诚信电子档案。工作人员如有违规、违纪或违法行为,将由有关部门按有关规定处理。各市县要加强对考生的诚信考试教育,考前要要求考生签订诚信考试承诺书。
请各市县教育局将本通知转发本市县各普通高中学校。
附件:1.各考试类别与艺术类招生专业对应表
2.海南省普高等学校招生艺术类专业省级统一考试说明
海南省考试局
2024年10月17日
(此件主动公开)
附件1.
各考试类别与艺术类招生专业对应表





























