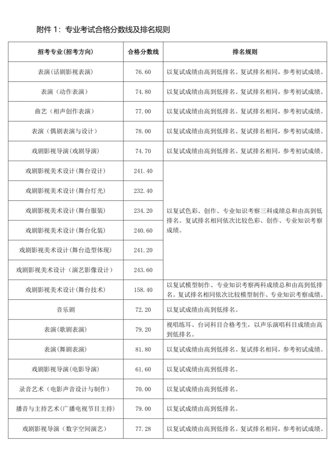
一、我院2024年本科招生专业考试结果已开通查询,考生可于即日起登录中央戏剧学院报名系统(手机端登录微信公众号“中央戏剧学院本科招生”)查询专业考试结果(截止时间:4月25日17:00),我院不再寄发纸质考试成绩单,各专业(招考方向)合格分数线及排名规则见附件1。
二、考生如对校考成绩有异议,可向我院申请复核,复核方式为:考生须将《2024年中央戏剧学院本科招生专业考试成绩复核申请表》(附件2)及考生本人身份证正反面扫描件(以JPG格式作为邮件附件)发送至邮箱zhaosheng@zhongxi.cn。申请时间为2024年4月23日上午8:30至4月25日下午17:00,逾期不予受理,我院将以邮件形式回复复核结果。成绩复核范围仅限登分、合分问题。
三、考生在填报高考志愿前请务必认真研读后续公布的《中央戏剧学院2024年本科招生章程》。
四、《中央戏剧学院2024年本科招生专业考试合格名单》后续将在中央戏剧学院本科招生网“信息公开”栏目进行公示,公示期限为自发布之日起7天,请考生关注。
2024中央戏剧学院校考专业考试合格分数线及排名规则

中央戏剧学院
2024年4月15日
特别提醒
2024中戏校考成绩不理想的艺考生,还有机会入读中央戏剧学院! 2024年中央戏剧学院留学预备课程正在招生报名,不受艺考高考成绩限制,面向全国艺考生限额招生,额满即止! 招生电话: 400-678-1324























