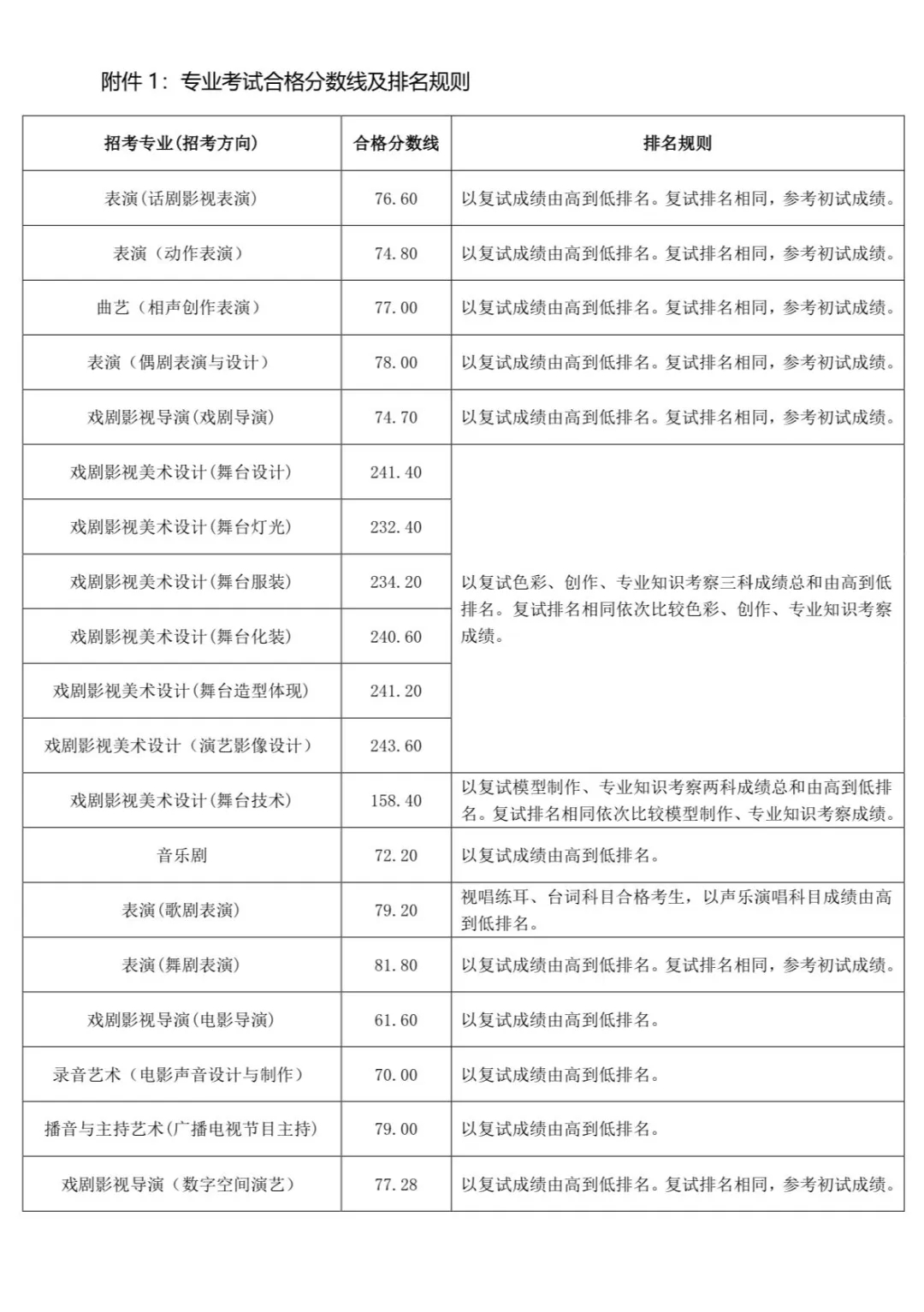
2024中央戏剧学院校考专业考试合格分数线及排名规则

特别提醒
2024中戏校考成绩不理想的艺考生,还有机会入读中央戏剧学院! 2024年中央戏剧学院留学预备课程正在招生报名,不受艺考高考成绩限制,面向全国艺考生限额招生,额满即止! 招生电话: 400-678-1324
各省美术高考分站2024中央戏剧学院校考专业考试合格分数线及排名规则

特别提醒
2024中戏校考成绩不理想的艺考生,还有机会入读中央戏剧学院! 2024年中央戏剧学院留学预备课程正在招生报名,不受艺考高考成绩限制,面向全国艺考生限额招生,额满即止! 招生电话: 400-678-1324
扫码关注美考官微,获取各省统考信息
美术生的报考神器:美考网—美术高考报考指南
← 输入专业分,测测你想上的学校,需要多少文化分?
← 实时发布最新的艺考资讯,解读艺考最新政策、招生简章、录取规则。
← 解答在艺考中遇到的实际问题,全程提供艺考报考最佳方案。
免责声明
美考头条
全国艺术专业院校人气指数排名